티스토리 뷰
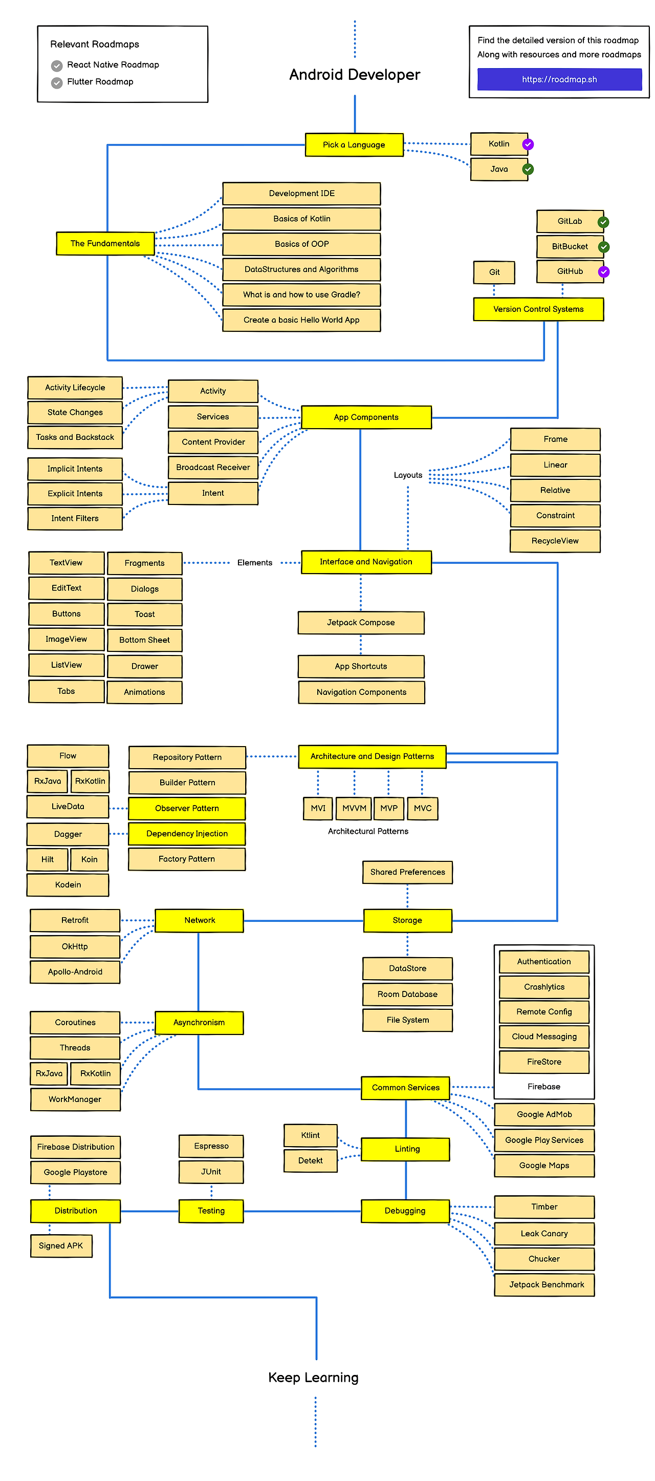
안드로이드 개발자 로드맵
안드로이드 개발자 로드맵 - 내일배움캠프 블로그
안드로이드 앱 개발자가 되려면 무엇을 공부해야 할까요? 안드로이드 앱 개발 입문부터 취업까지의 로드맵을 정리해봤습니다. | 인사이트
nbcamp.spartacodingclub.kr

풀스택 개발자 로드맵
풀스택 개발자가 되는 법 (주요 역할, 역량, 학습 로드맵 정리) - 코드트리 블로그
프론트엔드와 백엔드를 넘나들며 전반적인 업무를 모두 다룰 수 있는 능력을 갖춘 풀스택 개발자에 대해 한 번쯤 들어봤을 텐데요. 풀스택 개발자가 요즘 시대에 선호되는 이유와 정의, 풀스택
www.codetree.ai
프론트엔드 개발자 로드맵

